Capability&Service
WE KNOW PRINTED CIRCUIT BOARDS.
Quality is our primary concern, we continuous improve on quality and customer satisfaction
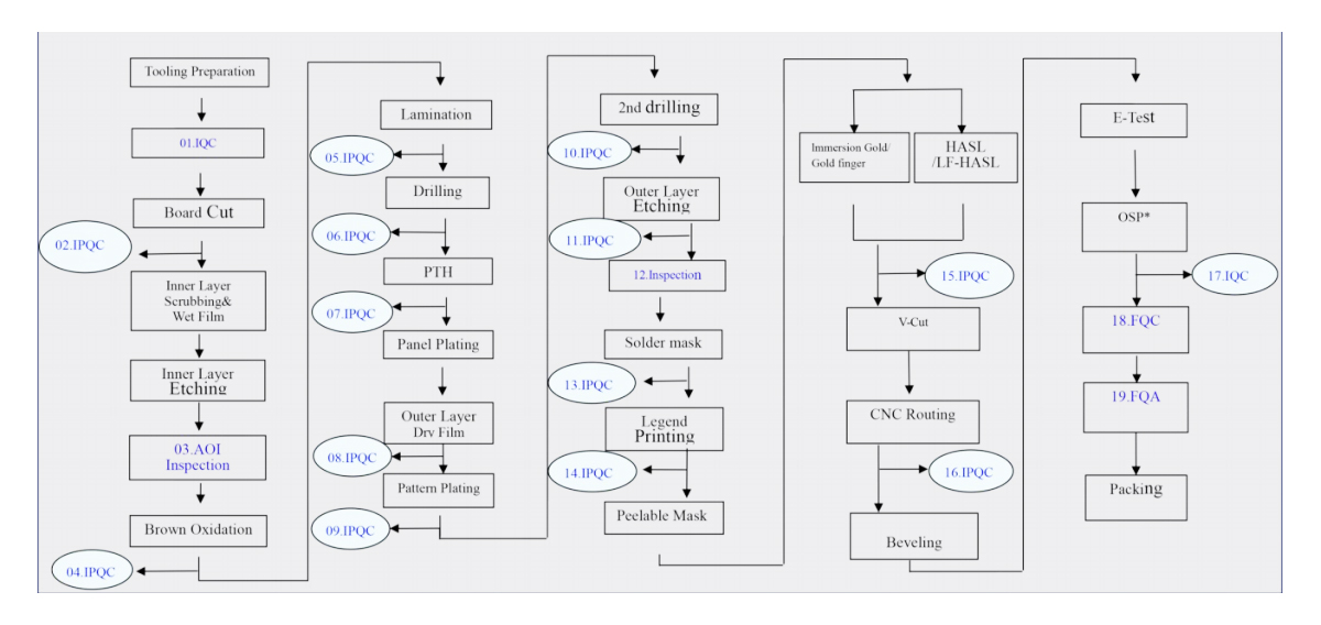
PCB production process flow chart (19 inspection procedures)


Our Main Service
Fast, passion, premium is what Chatpcb deliver. Chatpcb provides a fabrication of Printed Circuits Boards and aim to be your professional reliable main PCB partner.



